首页 信息公开 详情
“守护舌尖安全,规范加工流程全公开”系列(三)
来源:本站 {{likeCount}} {{commentCount}} 评论 10/17/2025 12:00:00 AM

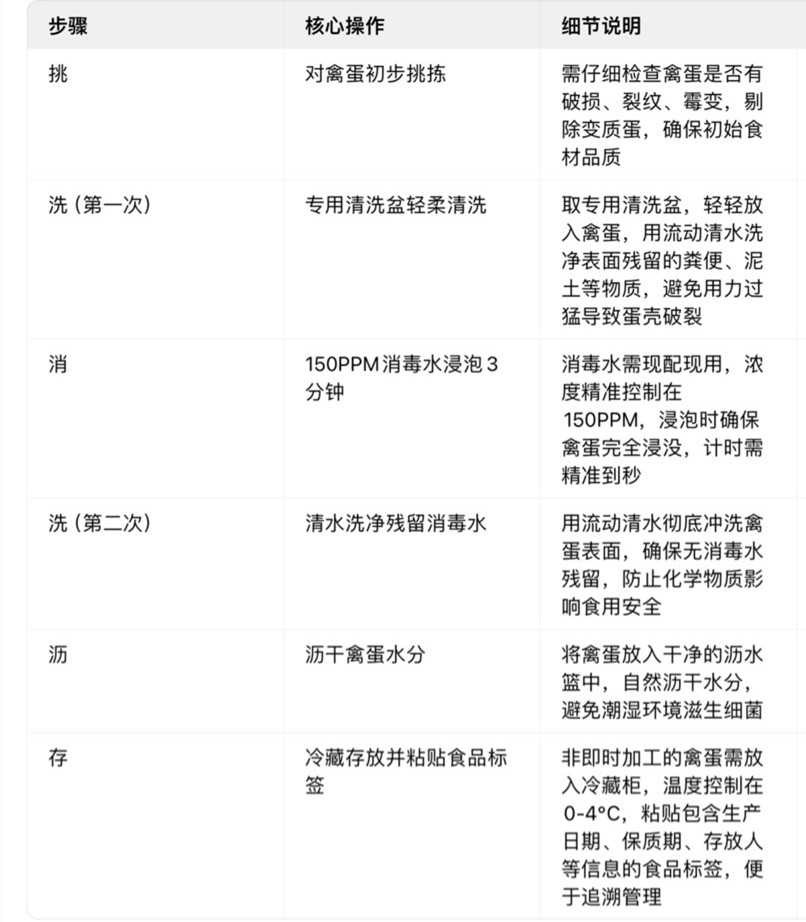
“民以食为天,食以安为先。”后勤处餐饮中心始终将师生饮食安全置于首位。为了让大家吃得放心、吃得安心,我们特此推出“守护舌尖安全,规范加工流程全公开”系列,全方位展示从食材处理到烹饪操作的每一个标准化环节——从蔬菜的六道清洗工序,到禽蛋的精细消毒去壳;从冷冻食品的科学解冻,到油炸食品的温度把控……每一个流程、每一处细节,都凝聚着我们对食品安全的严谨坚守。在这里,您将清晰看到食材如何从原料变为餐食,感受我们对“舌尖安全”的用心守护,也欢迎全校师生共同监督,携手筑牢校园食品安全防线。

禽蛋的清洗消毒流程.jpg

微信图片_20251009152023_154_94.jpg

相关评论
发表
暂无相关评论...
{{item.userName}} {{item.dateDescription}}
{{item.likeCount}} 回复
{{item.content}}
{{child.userName}}@{{child.atUserName}} {{child.content}}
{{child.dateDescription}}
{{child.likeCount}} 回复